返回
其他公证委托
/

抚养费协议|增加抚养费|追索抚养费

委托: 卖出
抚养费协议|增加抚养费|追索抚养费
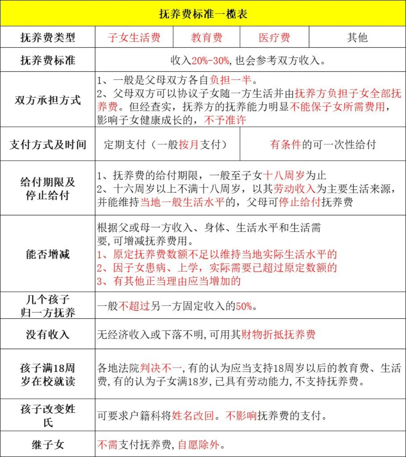
一、抚养费怎么算
1.抚养费标准-抚养费包括什么
抚养费包括子女生活费、教育费、医疗费等费用
2.抚养费一个月多少算合理
抚养费的数额,可以根据子女的实际需要、父母双方的负担能力和当地的实际生活水平确定。
一般来说每月1000左右,低的几百高的二千以上
3.抚养费是按基本工资还是啥
计算抚养费时所依据的“月总收入”,系指税后年总实际收入按月均计算的实际收入,包括住房公积金、年终奖、季度奖等实际收入在内
4.抚养费每年递增多少合适:
可约定每年递增5%-8%左右

二、抚养费给到多久
抚养费的给付期限,一般至子女十八周岁为止。
抚养费应当定期给付,一般是一月一付,有条件的可以一次性给付。

三、抚养费不给怎么办
1.抚养费起诉状-模板自取
2.追索抚养费协议-模板自取

四、抚养费强制执行有用吗
不给抚养费,法院强制执行的措施:
1.提取、扣留被申请人的储蓄存款或工资等劳动收入。如:请被执行人所在单位协助从工资中按月扣除;
2.查封、扣押、冻结、变卖被申请人的财产。是指财产被查封、扣押后,执行员责令被执行人在指定期间履行法律确定的义务。逾期不履行,按照规定法院可将被查封、扣押的财产交有关单位进行拍卖或者变买。强制负有义务的当事人履行义务。

五、专业离婚律师提醒
1.抚养义务是父母的法定义务,父母一方无经济收入或者下落不明的,可以用其财物折抵抚养费。
2.婚生子女、非婚生子女与具有同等的法律地位,不直接抚养的生父/母都应当按时支付抚养费。
3.抚养费的给付不以离婚为前提,婚姻关系存续期间,父母双方或者一方拒不履行抚养子女义务,未成年子女或者不能独立生活的成年子女有权向其父母请求支付抚养费
4.抚养费的给付标准不是一成不变的,有特殊情况的,子女可以要求增加抚养费的给付标准,未直接抚养一方也可以要求降低抚养费给付的标准。
5.抚养费请求权不受诉讼时效的限制。
6.父母不得因子女变更姓氏而拒付子女抚养费。
¥ 议价
推荐经纪人
  • Q Q :
  • 微信:
  • 手机:
  • 邮箱:
平台经纪人
服务介绍
常见问答
相关推荐
  • 问:我可以注册多个ningtui.com账户吗?
    答:ningtui.com不支持用户用一个证件认证多个账户,如果您需要更换您交易所使用的邮箱,可以在绑定邮箱中添加您的新邮箱信息,无需重新注册账户进行实名认证。请注意已经注册的邮箱无法被再次绑定。
  • 问:交易期限到了买家不确认收货怎么办?
    答:交易期限届满,经纪人会帮忙联系,如果卖家提供证据证明交易标的或经营管理权已转移至买家,买家无正当理由不回复,视为买家确认交易完成,财务给卖家正常结算。(一般情况下不超过3个工作日)
  • 问:是否必须要实名认证?如何进行实名认证?
    答:为了提高域名交易的安全性,ningtui.com需要每一位用户进行实名认证。请在注册后上传您的有效证件照片(驾照、身份证或者护照和手执证件照)或者企业的有效证件照片,我们将在您提交资料后的2个工作日内完成审核。 在我的账户—账户设置—实名认证中完成身份认证。(我们将保护您的隐私安全)
  • 问:谁可以发起交易?
    答:卖方和买方以及第三方经纪人均可以在ningtui.com发起中介交易。
  • 问:充值后多久能到账?
    答:汇款后5分钟内会自动充值到您中介网账户,超过5分钟未到账,请联系中介网经纪人。更多问题请联系ningtui.com财务咨询。
  • 问:申请提现后多久可以到账?
    答:在您发起提现请求后,ningtui.com将在工作时间内及时处理您的请求并发起银行转账。T日转出,T+1日24:00前到账。交易日为非节假日的周一到周五,15:00前为上一个交易日,15:00后为下一个交易日(T参照股市交易日)。具体到账时间需要视银行的工作时间和操作而定。
  • 问:为什么要实名认证?为什么需要有效身份证件才可以在ningtui.com进行交易?是否会泄露个人信息?
    答:ningtui.com的中介交易审核的严苛是为了有效规避交易风险。本平台一直通过人工审核的方式来保证每一笔交易的安全,防止争议标的在ningtui.com交易。有效的身份证件是我们能够确保中介交易安全保护买卖双方利益最有效的方法之一。切实保护您的隐私安全是ningtui.com的宗旨。
  • 问:ningtui.com是如何保护买卖双方的安全?
    答:只有当买方的资金被我们确认到账了才会通知卖方发货。我们会保证卖方按时发货,并跟踪货物发货情况以保证买方能及时收到货。如果商品本身有欺诈嫌疑,买方可以在我们付钱给卖方前联系ningtui.com经纪人。
帮助中心 >>

如果想要了解更多,可以去帮助中心 或者可以联系平台经纪人