返回
维权诉讼委托
/

就餐吃出异物维权步骤!协商+12315+起诉立案

委托: 卖出
就餐吃出异物维权步骤!协商+12315+起诉立案
店内沟通协商阶段:
1.证书存储!对菜肴和异物拍照,拍收据,拍视频,截图付款凭证:如果你有水印相机,你可以用它来证明你确实在商店里吃过异物和异物的外观。永远不要让店主拿走/扔掉异物,最好自己拿走
2.与门店沟通时,录音录像:态度坚定,不犹豫,在法律框架内表达诉求,法律依据如图1所示。如果商家反驳他们没有造成损害也没有赔偿,他们应该向他们阅读法律解释(见图2)
3.如果协商不成,拿下店铺的营业执照(后续诉讼需要营业执照),进入12315阶段
第12315阶段:
1.进入应用程序【国家12315平台】,选择投诉,并写下你的诉求(但亲自测试没有帮助)
起诉阶段:
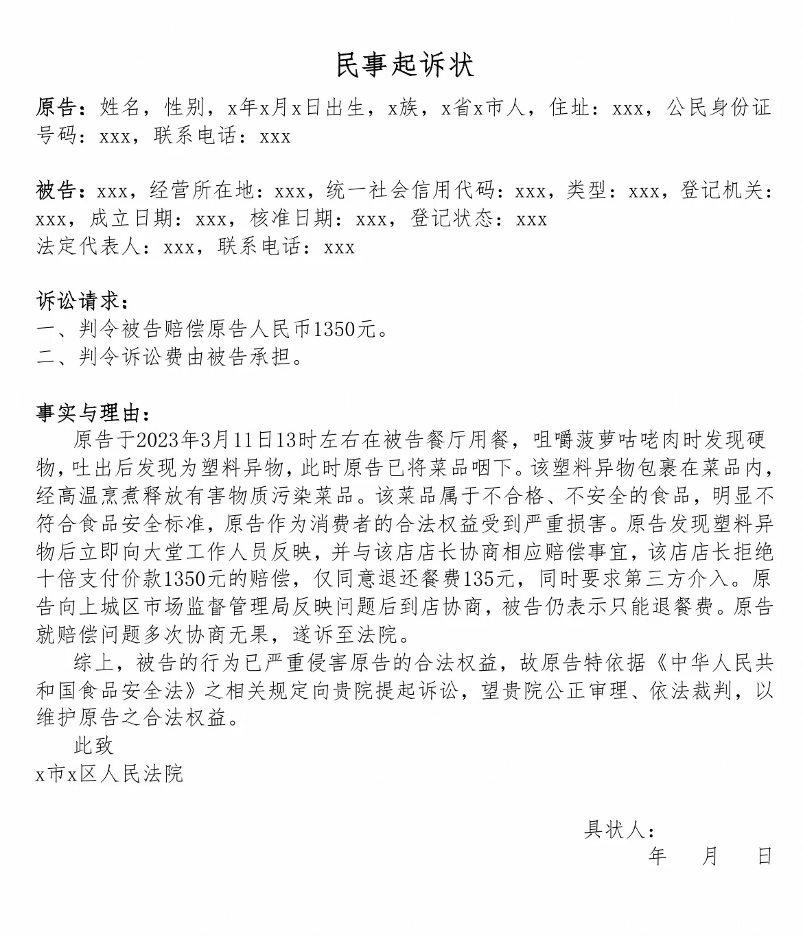
1.在线备案,大家可以自己搜索流程,选择民事诉讼-餐饮服务合同纠纷
2.诉讼的模板如图3所示。企业注册信息可在国家企业信用信息公示系统网站www.gsxt.gov.cn上查询。法定代表人联系方式可在洽洽天眼查网站上查询。证据清单应包括付款记录、异物照片等
4月13日更新:
法院要求调解,最初对方说要赔偿500,但我不同意,说要赔偿800。后来,对方同意了,并收到了这笔钱。我需要去法院提交付款收据和结案等后续事宜。在这个阶段,仍然需要衡量一个人的心理评估,如果在随后的庭审中有任何麻烦,可以像我一样接受部分赔偿(主要感觉这样更快,庭审可能需要很长时间)。如果你不能和对方相处,继续这个过程!不要害怕!合理合法的维权是没有问题的!
¥ 议价
推荐经纪人

dongdong

服务专员

  • Q Q :
  • 微信:
  • 手机:
  • 邮箱:
平台经纪人
服务介绍
常见问答
相关推荐
  • 问:我可以注册多个ningtui.com账户吗?
    答:ningtui.com不支持用户用一个证件认证多个账户,如果您需要更换您交易所使用的邮箱,可以在绑定邮箱中添加您的新邮箱信息,无需重新注册账户进行实名认证。请注意已经注册的邮箱无法被再次绑定。
  • 问:交易期限到了买家不确认收货怎么办?
    答:交易期限届满,经纪人会帮忙联系,如果卖家提供证据证明交易标的或经营管理权已转移至买家,买家无正当理由不回复,视为买家确认交易完成,财务给卖家正常结算。(一般情况下不超过3个工作日)
  • 问:是否必须要实名认证?如何进行实名认证?
    答:为了提高域名交易的安全性,ningtui.com需要每一位用户进行实名认证。请在注册后上传您的有效证件照片(驾照、身份证或者护照和手执证件照)或者企业的有效证件照片,我们将在您提交资料后的2个工作日内完成审核。 在我的账户—账户设置—实名认证中完成身份认证。(我们将保护您的隐私安全)
  • 问:谁可以发起交易?
    答:卖方和买方以及第三方经纪人均可以在ningtui.com发起中介交易。
  • 问:充值后多久能到账?
    答:汇款后5分钟内会自动充值到您中介网账户,超过5分钟未到账,请联系中介网经纪人。更多问题请联系ningtui.com财务咨询。
  • 问:申请提现后多久可以到账?
    答:在您发起提现请求后,ningtui.com将在工作时间内及时处理您的请求并发起银行转账。T日转出,T+1日24:00前到账。交易日为非节假日的周一到周五,15:00前为上一个交易日,15:00后为下一个交易日(T参照股市交易日)。具体到账时间需要视银行的工作时间和操作而定。
  • 问:为什么要实名认证?为什么需要有效身份证件才可以在ningtui.com进行交易?是否会泄露个人信息?
    答:ningtui.com的中介交易审核的严苛是为了有效规避交易风险。本平台一直通过人工审核的方式来保证每一笔交易的安全,防止争议标的在ningtui.com交易。有效的身份证件是我们能够确保中介交易安全保护买卖双方利益最有效的方法之一。切实保护您的隐私安全是ningtui.com的宗旨。
  • 问:ningtui.com是如何保护买卖双方的安全?
    答:只有当买方的资金被我们确认到账了才会通知卖方发货。我们会保证卖方按时发货,并跟踪货物发货情况以保证买方能及时收到货。如果商品本身有欺诈嫌疑,买方可以在我们付钱给卖方前联系ningtui.com经纪人。
帮助中心 >>

如果想要了解更多,可以去帮助中心 或者可以联系平台经纪人