返回
合同起草委托
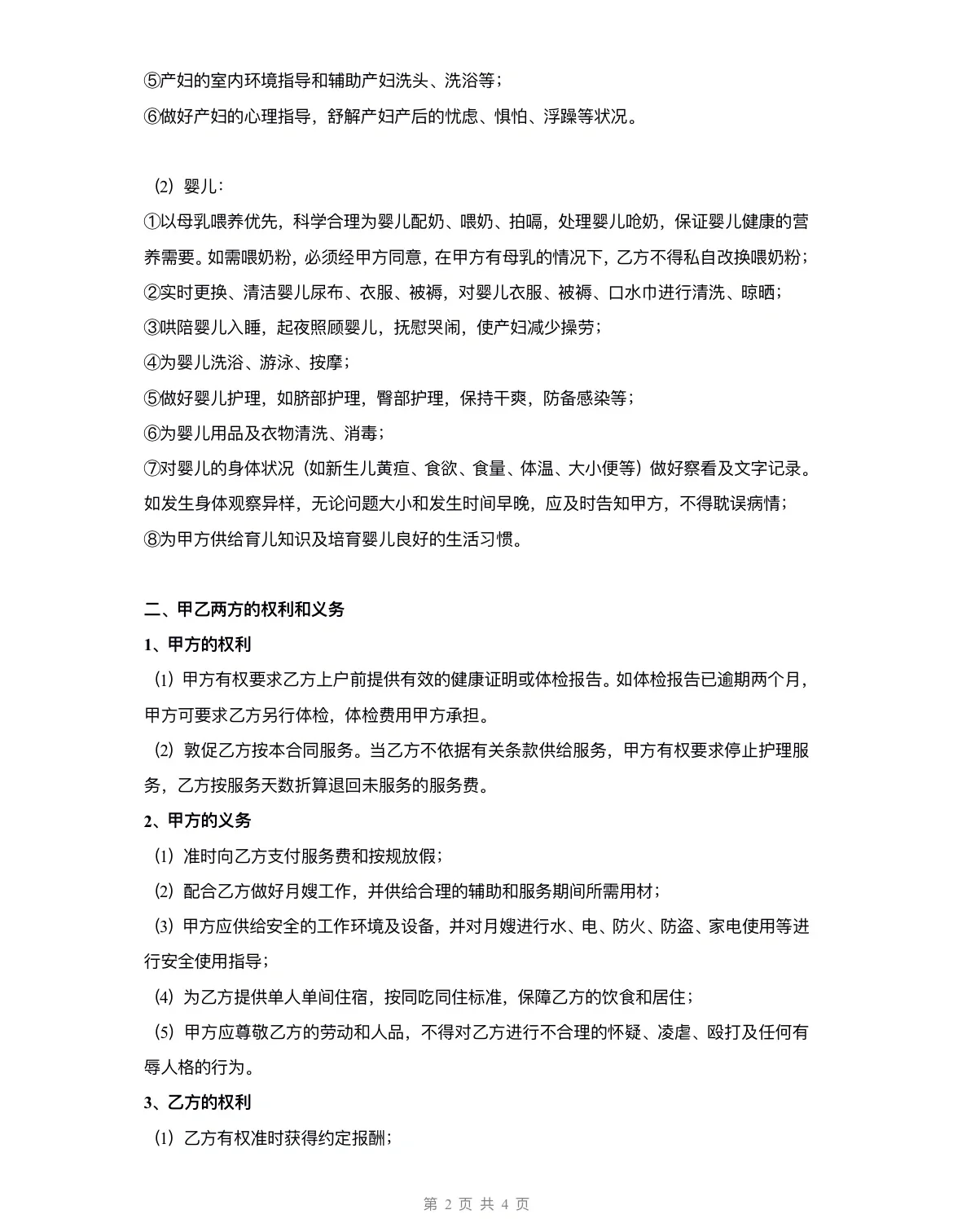
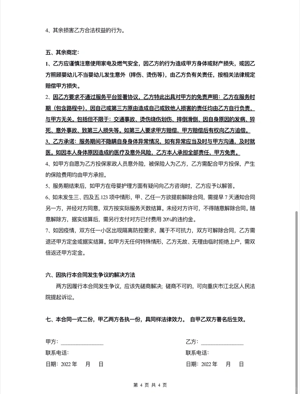
/

月嫂服务合同律师版带用人风险防控

委托: 卖出
月嫂服务合同律师版带用人风险防控
在《月光娇妻服务协议》中赌执业律师的尊严虽然我平时有很强的职业道德(主要是不希望社交媒体平台充斥着浓厚的工作氛围)。
言归正传,由于很多人推荐这个月的月嫂,所以日程安排非常满。现在她独立了,不使用中介平台,我真的很想邀请她,所以我不得不在不使用平台上妥协。她之前提供给我的版本只有一页长,非常简单。作为一名律师,看完之后,我皱起了眉头,眼里充满了风险。我和小姨子讨论了是否可以在不侵犯她的权利的情况下使用她提供的版本,以及保护我的权利。她说我会先写给她复习,然后发给她。她很满意,甚至把它分享到了她的小姨子圈子里。她说以后可以用我的模板,很快就签了合同。
别以为我小题大做。我以前在一起案件中担任过代理人。客户为了节省成本,直接联系家政服务平台推荐的阿姨私下打扫房子。结果,两位阿姨在打扫卫生时被煤气毒死,造成一死一伤。他们的家人向客户提出了人身损害赔偿。虽然法院支持了我们的部分观点,但委托人仍承担70%的过错责任,赔偿近80万元。这种情况不怕一万,就怕意外。许多人不了解在遇到任何问题之前,个人在招聘、提供劳务和协助工作时需要承担的法律风险和责任。因此,我们不在这里进行科普。我们只想说,雇佣私人月嫂,一起吃饭和生活近1-2个月的个人,有许多风险点需要提前避免。如果没有中介机构或家政服务平台提供保护,甲方需要在合同和保险方面双管齐下!最大限度地降低自己的风险,降低未来工作中发生争议(如工资支付)的可能性。 合同中的免责条款并不是免死金牌,许多裁判只是参考了自由裁量因素。因此,预防自身风险的一个重要步骤是为劳动力提供者购买与就业风险相关的保险!(我们下次再谈这个)
然而,合同不可能完美到足以控制所有风险和避免所有不利因素。我的合同也有一些方面不满意(比如付款方式,我个人建议后期付款和结算),因为我是根据月嫂提供的版本添加和修改的。因此,我还需要考虑到对乙方权益的保护,以便乙方能够轻松签署合同。毕竟现在月嫂市场是一个安全的卖方市场,甲方表面上是甲方,但实际上他们的声音很微弱。向乙方提供平等的尊重也是成功签署合同的关键因素。所以那些已经获得协议的人不需要完全照搬,他们可以根据自己的实际情况、产后妇女的需求以及当地的市场情况来调整增值税。
再说一遍,即使你不必依赖我,作为个人护理者,你也必须通过签署良好的协议来注意风险防控。如果你无法控制,就去平台找中介或去产后中心。在出现问题之前不要后悔
 尊重原创,未经本人许可擅自复制,侵权必究
 如果你还没有关注我,只需给我发一条带有我的VX号码和电子邮件号码的私人信息,让我发送一个电子版本。我很抱歉没有添加陌生人的爱好,我也不愿意把它当作礼物
¥ 议价
推荐经纪人

dongdong

服务专员

  • Q Q :
  • 微信:
  • 手机:
  • 邮箱:
平台经纪人
服务介绍
常见问答
相关推荐
  • 问:我可以注册多个ningtui.com账户吗?
    答:ningtui.com不支持用户用一个证件认证多个账户,如果您需要更换您交易所使用的邮箱,可以在绑定邮箱中添加您的新邮箱信息,无需重新注册账户进行实名认证。请注意已经注册的邮箱无法被再次绑定。
  • 问:交易期限到了买家不确认收货怎么办?
    答:交易期限届满,经纪人会帮忙联系,如果卖家提供证据证明交易标的或经营管理权已转移至买家,买家无正当理由不回复,视为买家确认交易完成,财务给卖家正常结算。(一般情况下不超过3个工作日)
  • 问:是否必须要实名认证?如何进行实名认证?
    答:为了提高域名交易的安全性,ningtui.com需要每一位用户进行实名认证。请在注册后上传您的有效证件照片(驾照、身份证或者护照和手执证件照)或者企业的有效证件照片,我们将在您提交资料后的2个工作日内完成审核。 在我的账户—账户设置—实名认证中完成身份认证。(我们将保护您的隐私安全)
  • 问:谁可以发起交易?
    答:卖方和买方以及第三方经纪人均可以在ningtui.com发起中介交易。
  • 问:充值后多久能到账?
    答:汇款后5分钟内会自动充值到您中介网账户,超过5分钟未到账,请联系中介网经纪人。更多问题请联系ningtui.com财务咨询。
  • 问:申请提现后多久可以到账?
    答:在您发起提现请求后,ningtui.com将在工作时间内及时处理您的请求并发起银行转账。T日转出,T+1日24:00前到账。交易日为非节假日的周一到周五,15:00前为上一个交易日,15:00后为下一个交易日(T参照股市交易日)。具体到账时间需要视银行的工作时间和操作而定。
  • 问:为什么要实名认证?为什么需要有效身份证件才可以在ningtui.com进行交易?是否会泄露个人信息?
    答:ningtui.com的中介交易审核的严苛是为了有效规避交易风险。本平台一直通过人工审核的方式来保证每一笔交易的安全,防止争议标的在ningtui.com交易。有效的身份证件是我们能够确保中介交易安全保护买卖双方利益最有效的方法之一。切实保护您的隐私安全是ningtui.com的宗旨。
  • 问:ningtui.com是如何保护买卖双方的安全?
    答:只有当买方的资金被我们确认到账了才会通知卖方发货。我们会保证卖方按时发货,并跟踪货物发货情况以保证买方能及时收到货。如果商品本身有欺诈嫌疑,买方可以在我们付钱给卖方前联系ningtui.com经纪人。
帮助中心 >>

如果想要了解更多,可以去帮助中心 或者可以联系平台经纪人