返回
电商营销委托
/

客服转化率提升方案

委托: 卖出
客服转化率提升方案
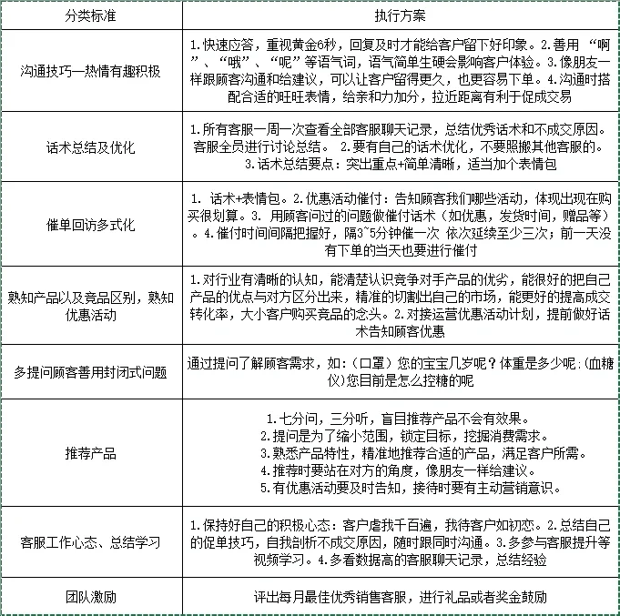
沟通技巧
1.反应迅速,重视黄金6秒,及时的反应能给客户留下好印象。
2.充分利用语气词,如“啊”、“哦”、“ne”等。简单刻板的语气会影响客户体验。
3.像朋友一样与客户沟通和提供建议可以帮助他们停留更长时间,更容易下单。
4.在交流时,搭配恰当生动的表情可以增加亲和力,拉近距离,有利于促进交易
脚本总结与优化
1.每周检查一次所有客服聊天记录,总结优秀的语言和不交易的原因。所有客服人员将进行讨论和总结。
2.你应该有自己的脚本优化,不要抄袭其他客服代表。
3.演讲总结要点:突出重点+简洁明了,适当添加表情符号
多格式提醒与跟进
1.脚本+表情符号。
2.促销和付款提醒:将我们的促销活动告知客户,这表明购买具有成本效益。
3.使用客户提出的问题作为付款提醒(如折扣、交货时间、礼物等)。
4.控制催款时间间隔,每3-5分钟至少按顺序提醒三次;在前一天未下单的当天,还必须进行催付款
熟悉产品和竞争对手的差异、促销活动
1.对行业有清晰的了解,能够清楚地了解竞争对手产品的优缺点,区分自己产品和对方产品的优势,准确地切入自己的市场,更好地提高交易转化率,可以帮助大小客户购买有竞争力的产品。
2.配合运营折扣活动计划,提前准备语言告知客户折扣情况
推荐产品
1.百分之七的人问,百分之三的人听,盲目推荐产品是无效的。
2.提问是缩小范围、目标并挖掘消费者需求。
3.熟悉产品特点,准确推荐合适的产品,满足客户需求。
推荐时,站在对方的角度,像朋友一样提供建议。
5.及时告知任何促销活动,并在收到促销活动时具有积极的营销意识。
工作态度、总结与学习
1.保持积极的态度:客户虐待我成千上万次,我对待他们就像对待初恋一样。
2.总结你的订单推广技巧,自我分析没有成交的原因,并随时与同事沟通。
3.更多地参与客户服务改进等视频学习。
4.高数据看客服聊天记录,总结经验
团队动力
确定最佳月度销售客户服务代表,并提供礼物或奖金以鼓励他们
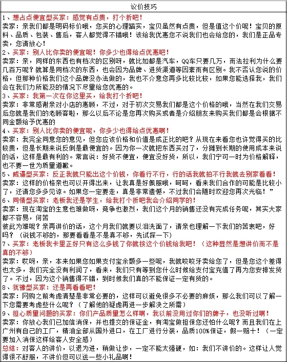
¥ 议价
推荐经纪人

dongdong

服务专员

  • Q Q :
  • 微信:
  • 手机:
  • 邮箱:
平台经纪人
服务介绍
常见问答
相关推荐
  • 问:我可以注册多个ningtui.com账户吗?
    答:ningtui.com不支持用户用一个证件认证多个账户,如果您需要更换您交易所使用的邮箱,可以在绑定邮箱中添加您的新邮箱信息,无需重新注册账户进行实名认证。请注意已经注册的邮箱无法被再次绑定。
  • 问:交易期限到了买家不确认收货怎么办?
    答:交易期限届满,经纪人会帮忙联系,如果卖家提供证据证明交易标的或经营管理权已转移至买家,买家无正当理由不回复,视为买家确认交易完成,财务给卖家正常结算。(一般情况下不超过3个工作日)
  • 问:是否必须要实名认证?如何进行实名认证?
    答:为了提高域名交易的安全性,ningtui.com需要每一位用户进行实名认证。请在注册后上传您的有效证件照片(驾照、身份证或者护照和手执证件照)或者企业的有效证件照片,我们将在您提交资料后的2个工作日内完成审核。 在我的账户—账户设置—实名认证中完成身份认证。(我们将保护您的隐私安全)
  • 问:谁可以发起交易?
    答:卖方和买方以及第三方经纪人均可以在ningtui.com发起中介交易。
  • 问:充值后多久能到账?
    答:汇款后5分钟内会自动充值到您中介网账户,超过5分钟未到账,请联系中介网经纪人。更多问题请联系ningtui.com财务咨询。
  • 问:申请提现后多久可以到账?
    答:在您发起提现请求后,ningtui.com将在工作时间内及时处理您的请求并发起银行转账。T日转出,T+1日24:00前到账。交易日为非节假日的周一到周五,15:00前为上一个交易日,15:00后为下一个交易日(T参照股市交易日)。具体到账时间需要视银行的工作时间和操作而定。
  • 问:为什么要实名认证?为什么需要有效身份证件才可以在ningtui.com进行交易?是否会泄露个人信息?
    答:ningtui.com的中介交易审核的严苛是为了有效规避交易风险。本平台一直通过人工审核的方式来保证每一笔交易的安全,防止争议标的在ningtui.com交易。有效的身份证件是我们能够确保中介交易安全保护买卖双方利益最有效的方法之一。切实保护您的隐私安全是ningtui.com的宗旨。
  • 问:ningtui.com是如何保护买卖双方的安全?
    答:只有当买方的资金被我们确认到账了才会通知卖方发货。我们会保证卖方按时发货,并跟踪货物发货情况以保证买方能及时收到货。如果商品本身有欺诈嫌疑,买方可以在我们付钱给卖方前联系ningtui.com经纪人。
帮助中心 >>

如果想要了解更多,可以去帮助中心 或者可以联系平台经纪人