返回
电商营销委托
/

跨境电商和传统外贸的区别

委托: 卖出
跨境电商和传统外贸的区别
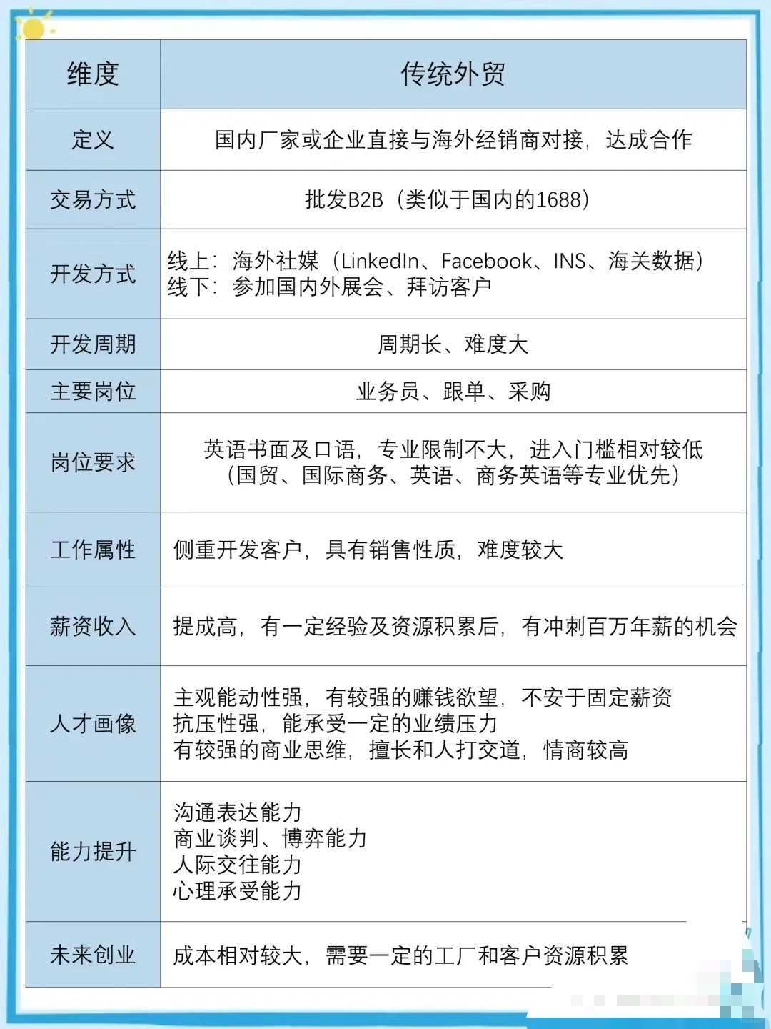
什么是传统外贸
传统对外贸易通常是指对外贸易,指一个国家与另一个国家之间的货物、服务和技术交换。
例如,如果中国向美国出口家用电器,同时出口10000台冰箱,一台冰箱的价格为500美元。因此,美国需要向中国支付500万美元,通常是通过银行转账(TT),这是传统的B2B外贸业务。
这种交易模式不需要在亚马逊等电子商务平台上进行交易,而是使用传统的银行转账模式,而不需要通过PayPal等第三方支付平台。亚马逊后端不需要沟通问题,而是直接通过电话和电子邮件沟通。如果条件允许,我们可以在展会现场直接与客户沟通协商。
如果你的公司条件好,你可以直接在美国建立分支机构或租用海外仓库。下次你去美国出差时,可以直接拜访客户的公司,面对面交流,赢得订单。
这种外贸形式是传统的B2B外贸。
具体特点是订单量大,通常需要定制服务,例如打印客户自己的徽标。有很多细节需要沟通,在下大订单之前,样品需要来回确认。客户将直接访问您的公司,检查货物和工厂,并评估您公司的资质。
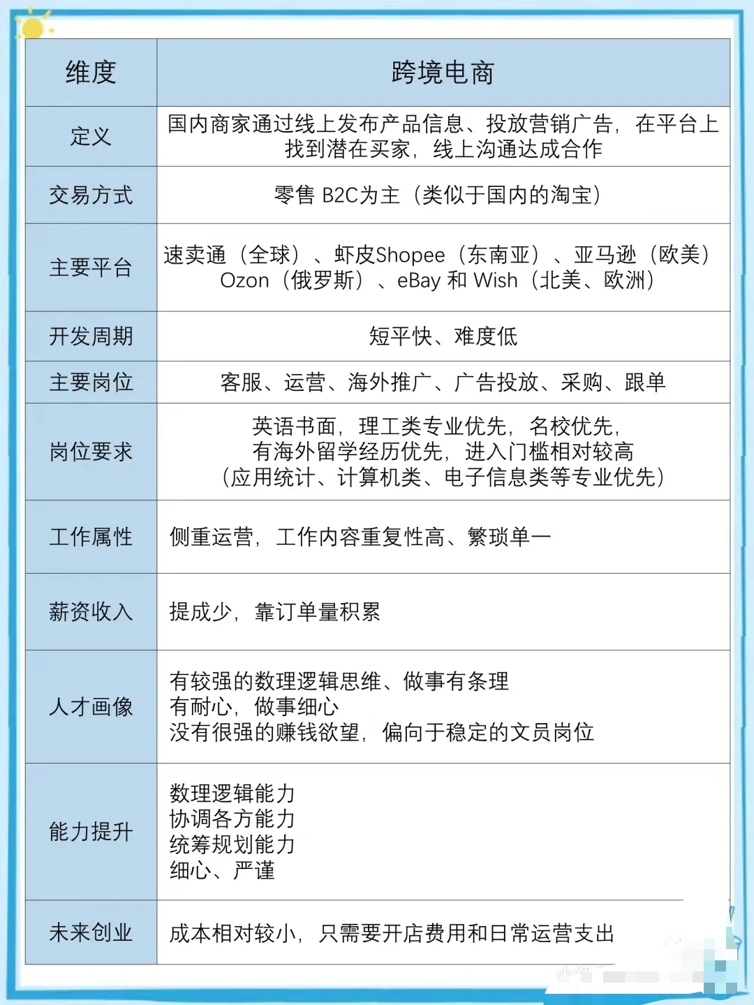
2.什么是跨境电子商务
它是指来自不同边境地区的交易主体通过电子商务进行交易、在线下单、结算付款,并通过跨境物流、清关和最终交付交付交付货物以完成交易的国际商业活动。京东、淘宝等国内平台属于电子商务行业。客户在这个平台上购物,并通过搜索关键词来搜索他们需要的产品。例如,如果他们想找到键盘,我们可以在搜索框中输入我们需要的关键字。
同时,买家在购买前会根据他们的搜索排名、销售量和对商店产品的评价来选择你的产品。
在这里付款时,买家的钱首先在平台上支付,只有在买家确认商品正确并收到后,付款才会记入卖家的账户。
以国外电子商务平台亚马逊为例,买家也会搜索关键词来找到他们需要的产品。我们还将根据销售额和店铺评价来判断这家店的产品是否值得购买。
在这里付款时,买家的钱也首先在平台上支付。只有在买方确认货物正确无误并收到货物后,付款才会记入卖方账户。
国外电子商务平台包括亚马逊、eBay和独立网站。人们在网上购物,而你就是卖家。我需要的产品可以从你的网上商店购买,不仅是为了你的产品,也是为了你的服务。
3.差异
对外贸易主要以批发交易的形式进行。例如,当你对一种产品有很高的需求时,你必须考虑如何使产品的价格更便宜。那时,你需要考虑批发,因为你的需求很高,而电子商务主要以零售的形式进行交易。当你需要买锅的时候,你可以在中国的淘宝上随时购买,而电子商务就是你需要在亚马逊上购买的。
¥ 议价
推荐经纪人

dongdong

服务专员

  • Q Q :
  • 微信:
  • 手机:
  • 邮箱:
平台经纪人
服务介绍
常见问答
相关推荐
  • 问:我可以注册多个ningtui.com账户吗?
    答:ningtui.com不支持用户用一个证件认证多个账户,如果您需要更换您交易所使用的邮箱,可以在绑定邮箱中添加您的新邮箱信息,无需重新注册账户进行实名认证。请注意已经注册的邮箱无法被再次绑定。
  • 问:交易期限到了买家不确认收货怎么办?
    答:交易期限届满,经纪人会帮忙联系,如果卖家提供证据证明交易标的或经营管理权已转移至买家,买家无正当理由不回复,视为买家确认交易完成,财务给卖家正常结算。(一般情况下不超过3个工作日)
  • 问:是否必须要实名认证?如何进行实名认证?
    答:为了提高域名交易的安全性,ningtui.com需要每一位用户进行实名认证。请在注册后上传您的有效证件照片(驾照、身份证或者护照和手执证件照)或者企业的有效证件照片,我们将在您提交资料后的2个工作日内完成审核。 在我的账户—账户设置—实名认证中完成身份认证。(我们将保护您的隐私安全)
  • 问:谁可以发起交易?
    答:卖方和买方以及第三方经纪人均可以在ningtui.com发起中介交易。
  • 问:充值后多久能到账?
    答:汇款后5分钟内会自动充值到您中介网账户,超过5分钟未到账,请联系中介网经纪人。更多问题请联系ningtui.com财务咨询。
  • 问:申请提现后多久可以到账?
    答:在您发起提现请求后,ningtui.com将在工作时间内及时处理您的请求并发起银行转账。T日转出,T+1日24:00前到账。交易日为非节假日的周一到周五,15:00前为上一个交易日,15:00后为下一个交易日(T参照股市交易日)。具体到账时间需要视银行的工作时间和操作而定。
  • 问:为什么要实名认证?为什么需要有效身份证件才可以在ningtui.com进行交易?是否会泄露个人信息?
    答:ningtui.com的中介交易审核的严苛是为了有效规避交易风险。本平台一直通过人工审核的方式来保证每一笔交易的安全,防止争议标的在ningtui.com交易。有效的身份证件是我们能够确保中介交易安全保护买卖双方利益最有效的方法之一。切实保护您的隐私安全是ningtui.com的宗旨。
  • 问:ningtui.com是如何保护买卖双方的安全?
    答:只有当买方的资金被我们确认到账了才会通知卖方发货。我们会保证卖方按时发货,并跟踪货物发货情况以保证买方能及时收到货。如果商品本身有欺诈嫌疑,买方可以在我们付钱给卖方前联系ningtui.com经纪人。
帮助中心 >>

如果想要了解更多,可以去帮助中心 或者可以联系平台经纪人