返回
电商营销委托
/

产品经理知识库|电商系统全流程介绍

委托: 卖出
产品经理知识库|电商系统全流程介绍
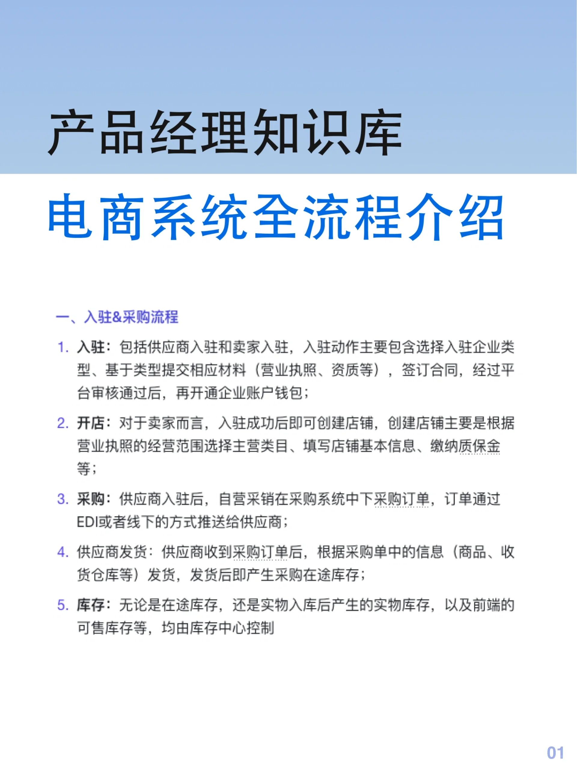
1、 进入和采购流程
1.录入:包括供应商和卖家的录入。进入流程主要包括选择进入的企业类型,根据类型提交相应材料(营业执照、资质等),签订合同,经平台审核批准后,开通企业账户钱包;
2.开店:对于卖家来说,成功入驻后,就可以创建店铺。创建店铺主要包括根据营业执照的经营范围选择主营业务类别,填写店铺基本信息,并支付质量保证费;
3、采购:供应商加入后,自营采购、销售在采购系统下采购订单,通过EDI或离线方式推送给供应商;
4.供应商发货:供应商收到采购订单后,根据采购订单中的信息(货物、收货仓库等)发货,发货后生成采购在途库存;
5.存货:无论是在途存货、实物入库后生成的实物存货,还是前端可销售存货,都由存货中心控制
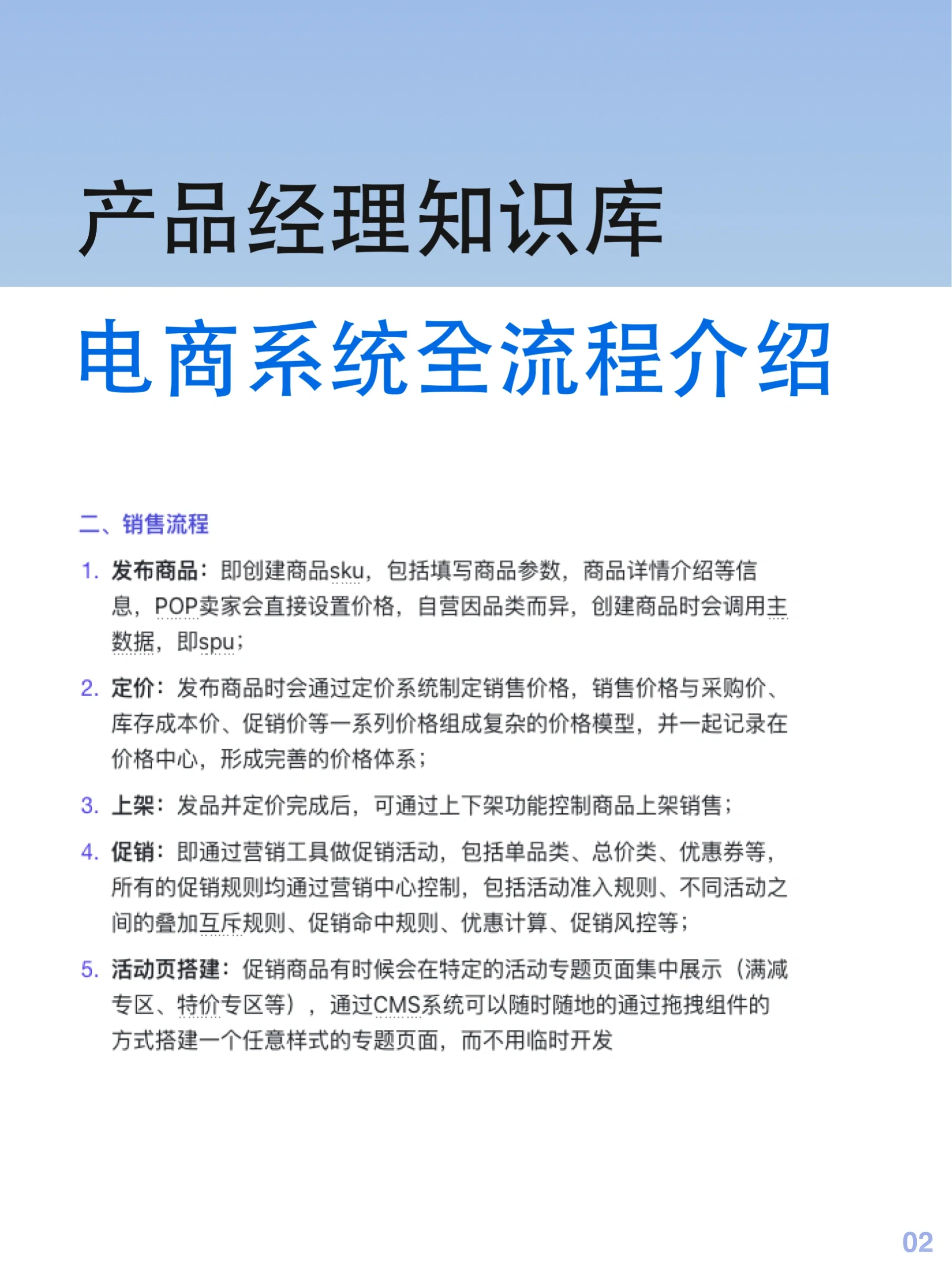
2、 销售流程
1.发布产品:创建产品SKU,包括填写产品参数、产品详细信息和其他信息。POP卖家将直接定价,自营产品可能因类别而异。在创建产品时,将调用主数据,即SPU;
2.定价:发布产品时,将通过定价系统确定销售价格。销售价格、采购价格、库存成本价格、促销价格和其他价格形成了一个复杂的价格模型,并记录在价格中心,形成一个完整的价格体系;
3.上市:产品发货定价后,可以通过上市功能控制产品的上市和销售;
4.促销:是指利用营销工具进行促销活动,包括单品类别、总价类别、优惠券等。所有促销规则由营销中心控制,包括活动入场规则、不同活动之间的堆叠和排除规则、促销命中规则、折扣计算、促销风险控制等;
5.活动页面构建:促销产品有时会显示在特定的活动主题页面中(如折扣区、特价区等),通过CMS系统,可以通过拖放组件随时随地构建任何风格的主题页面,而无需临时开发
3、 黄金流程
4、 订单采购和履行中心
¥ 议价
推荐经纪人

dongdong

服务专员

  • Q Q :
  • 微信:
  • 手机:
  • 邮箱:
平台经纪人
服务介绍
常见问答
相关推荐
  • 问:我可以注册多个ningtui.com账户吗?
    答:ningtui.com不支持用户用一个证件认证多个账户,如果您需要更换您交易所使用的邮箱,可以在绑定邮箱中添加您的新邮箱信息,无需重新注册账户进行实名认证。请注意已经注册的邮箱无法被再次绑定。
  • 问:交易期限到了买家不确认收货怎么办?
    答:交易期限届满,经纪人会帮忙联系,如果卖家提供证据证明交易标的或经营管理权已转移至买家,买家无正当理由不回复,视为买家确认交易完成,财务给卖家正常结算。(一般情况下不超过3个工作日)
  • 问:是否必须要实名认证?如何进行实名认证?
    答:为了提高域名交易的安全性,ningtui.com需要每一位用户进行实名认证。请在注册后上传您的有效证件照片(驾照、身份证或者护照和手执证件照)或者企业的有效证件照片,我们将在您提交资料后的2个工作日内完成审核。 在我的账户—账户设置—实名认证中完成身份认证。(我们将保护您的隐私安全)
  • 问:谁可以发起交易?
    答:卖方和买方以及第三方经纪人均可以在ningtui.com发起中介交易。
  • 问:充值后多久能到账?
    答:汇款后5分钟内会自动充值到您中介网账户,超过5分钟未到账,请联系中介网经纪人。更多问题请联系ningtui.com财务咨询。
  • 问:申请提现后多久可以到账?
    答:在您发起提现请求后,ningtui.com将在工作时间内及时处理您的请求并发起银行转账。T日转出,T+1日24:00前到账。交易日为非节假日的周一到周五,15:00前为上一个交易日,15:00后为下一个交易日(T参照股市交易日)。具体到账时间需要视银行的工作时间和操作而定。
  • 问:为什么要实名认证?为什么需要有效身份证件才可以在ningtui.com进行交易?是否会泄露个人信息?
    答:ningtui.com的中介交易审核的严苛是为了有效规避交易风险。本平台一直通过人工审核的方式来保证每一笔交易的安全,防止争议标的在ningtui.com交易。有效的身份证件是我们能够确保中介交易安全保护买卖双方利益最有效的方法之一。切实保护您的隐私安全是ningtui.com的宗旨。
  • 问:ningtui.com是如何保护买卖双方的安全?
    答:只有当买方的资金被我们确认到账了才会通知卖方发货。我们会保证卖方按时发货,并跟踪货物发货情况以保证买方能及时收到货。如果商品本身有欺诈嫌疑,买方可以在我们付钱给卖方前联系ningtui.com经纪人。
帮助中心 >>

如果想要了解更多,可以去帮助中心 或者可以联系平台经纪人