返回
电商营销委托
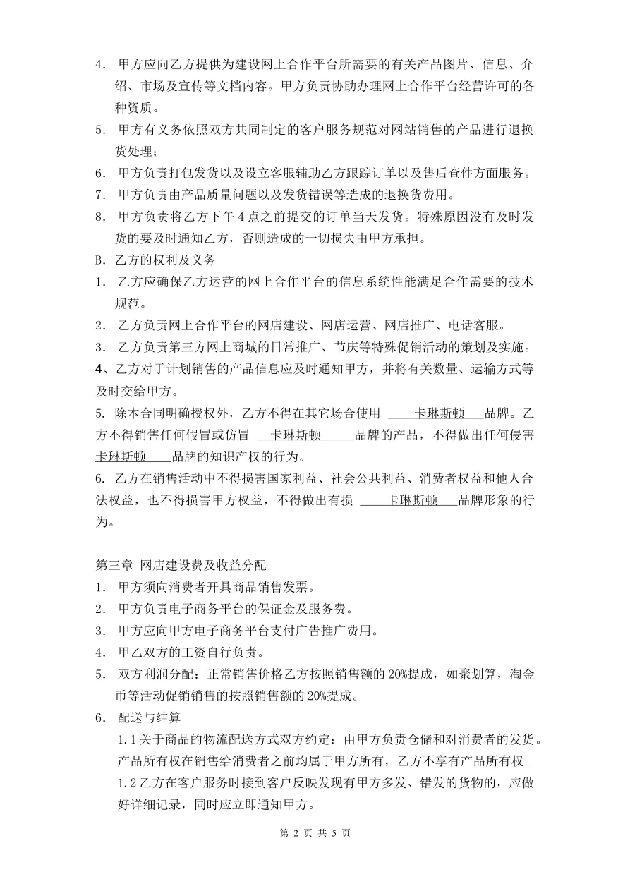
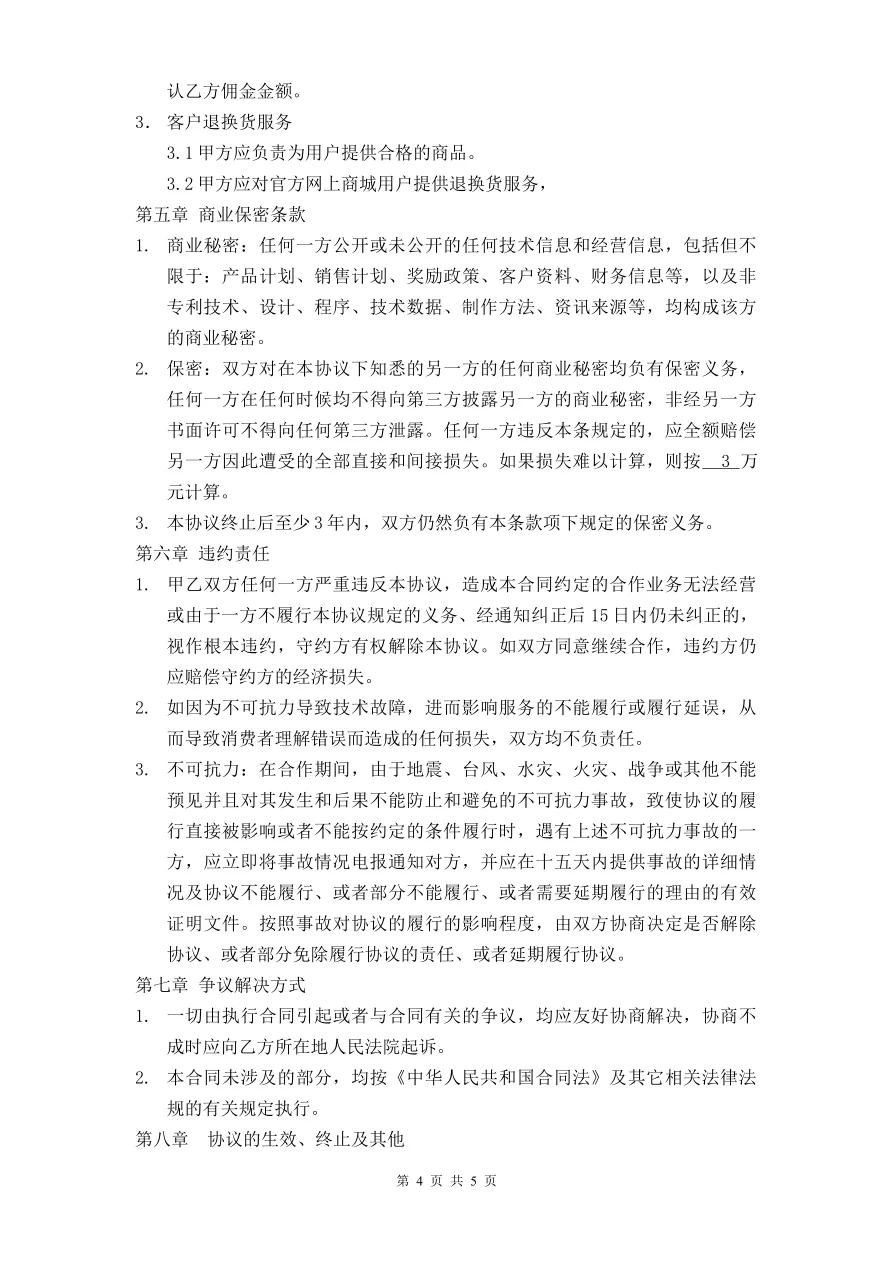
/

赶紧来瞧瞧~ 电商运营合作协议书

委托: 卖出
赶紧来瞧瞧~ 电商运营合作协议书
? 在电子商务的道路上,你是否曾被复杂的合作条款所困扰您是否希望达成一份明确、公平和全面的合作协议来保护您的网店权利今天,我想为您深入分析一下这份电子商务运营合作协议的本质。
电子商务公司运营的合作协议就像一把结实的雨伞☔️, 在与供应商、物流供应商、营销合作伙伴和其他各方合作时,确保您的业务稳步发展,降低潜在风险。
一️⃣  明确权利和责任
-? 合同应详细规定各方的责任和权利,如货物供应、定价策略、售后服务等方面的责任归属。
-? 财务条款部分应包括结算方式、付款周期和违约金,确保账目清晰,利息清晰。
二️⃣  数据安全性和保密性
-? 当涉及到用户信息和销售数据等敏感内容时,必须就严格的数据保密性和使用条款达成一致,以防止商业秘密泄露。
三️⃣  知识产权保护ℹ️
-? 对于原创设计、商标、专利等知识产权,协议应当明确所有权和使用权,有效避免侵权纠纷。
四️⃣  争议解决机制:
-? 一旦发生争议,合作协议应提供公平合理的解决方案,如调解、仲裁或诉讼,以确保双方的权益得到适当保护。
? 小结:店子公司吴的运营合作协议是网店稳定发展的基石,关系到你的利润率、品牌美誉度,甚至长远规划。在签署之前,请仔细阅读每一条款,并在必要时寻求专业的法律意见。只有这样,我们才能在快速变化的电子商务世界中稳定获胜的机会,乘风破浪前进!
¥ 议价
推荐经纪人

dongdong

服务专员

  • Q Q :
  • 微信:
  • 手机:
  • 邮箱:
平台经纪人
服务介绍
常见问答
相关推荐
  • 问:我可以注册多个ningtui.com账户吗?
    答:ningtui.com不支持用户用一个证件认证多个账户,如果您需要更换您交易所使用的邮箱,可以在绑定邮箱中添加您的新邮箱信息,无需重新注册账户进行实名认证。请注意已经注册的邮箱无法被再次绑定。
  • 问:交易期限到了买家不确认收货怎么办?
    答:交易期限届满,经纪人会帮忙联系,如果卖家提供证据证明交易标的或经营管理权已转移至买家,买家无正当理由不回复,视为买家确认交易完成,财务给卖家正常结算。(一般情况下不超过3个工作日)
  • 问:是否必须要实名认证?如何进行实名认证?
    答:为了提高域名交易的安全性,ningtui.com需要每一位用户进行实名认证。请在注册后上传您的有效证件照片(驾照、身份证或者护照和手执证件照)或者企业的有效证件照片,我们将在您提交资料后的2个工作日内完成审核。 在我的账户—账户设置—实名认证中完成身份认证。(我们将保护您的隐私安全)
  • 问:谁可以发起交易?
    答:卖方和买方以及第三方经纪人均可以在ningtui.com发起中介交易。
  • 问:充值后多久能到账?
    答:汇款后5分钟内会自动充值到您中介网账户,超过5分钟未到账,请联系中介网经纪人。更多问题请联系ningtui.com财务咨询。
  • 问:申请提现后多久可以到账?
    答:在您发起提现请求后,ningtui.com将在工作时间内及时处理您的请求并发起银行转账。T日转出,T+1日24:00前到账。交易日为非节假日的周一到周五,15:00前为上一个交易日,15:00后为下一个交易日(T参照股市交易日)。具体到账时间需要视银行的工作时间和操作而定。
  • 问:为什么要实名认证?为什么需要有效身份证件才可以在ningtui.com进行交易?是否会泄露个人信息?
    答:ningtui.com的中介交易审核的严苛是为了有效规避交易风险。本平台一直通过人工审核的方式来保证每一笔交易的安全,防止争议标的在ningtui.com交易。有效的身份证件是我们能够确保中介交易安全保护买卖双方利益最有效的方法之一。切实保护您的隐私安全是ningtui.com的宗旨。
  • 问:ningtui.com是如何保护买卖双方的安全?
    答:只有当买方的资金被我们确认到账了才会通知卖方发货。我们会保证卖方按时发货,并跟踪货物发货情况以保证买方能及时收到货。如果商品本身有欺诈嫌疑,买方可以在我们付钱给卖方前联系ningtui.com经纪人。
帮助中心 >>

如果想要了解更多,可以去帮助中心 或者可以联系平台经纪人