返回
直播带货委托
/

直播合作协议合同模板及要点

委托: 卖出
直播合作协议合同模板及要点
审查直播销售服务合同的要点
1、 审查合作组织
1.了解公司的规模、销售能力、优势和声誉,以及主播过去的产品类型、销量和价格。
2.确认合作机构的资质。直播平台、商家、直播运营服务提供者应当依法取得相应的经营主体资格。
2、 澄清直播服务的内容
1.对服务提供者提供的服务的内容和数量是否有明确的约定;
2.在合同期内,是否对主播的直播时长和频率有明确约定,如每日/每月/阶段;
3.对于具体的直播销售效果,如销售额、退货率等,是否有明确约定;
4.直播平台、直播账号、主播是否有明确约定;
5.合同中应避免空白部分。
3、 明确价格和保险条款
1.直播服务合同的价格通常包括时段费、服务费和佣金。佣金比例通常是根据销售额计算的,但应注意销售额的计算。销售金额应明确定义为直播销售中产生的订单的有效销售金额,不包括退货和退款等订单的销售金额。
此外,当直播销售运营机构未能实现销售目标时,商家可根据双方合同约定,要求退还相应比例的坑位费和服务费,并要求直播销售运营公司支付一定比例的销售目标作为违约金。
2.当商家与直播销售运营机构签订直播销售合同时,其中会包含“保险条款”,这意味着商家必须确保在约定的时间内,主播在直播间销售产品的价格是全网最低的。
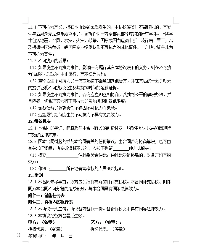
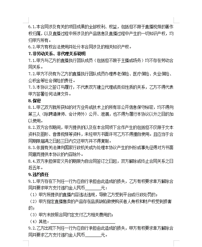
4、 明确违约责任
1、直播中虚假广告和误解的法律责任协议许多直播者为了强调降价的难度,有时会宣称“这个价格只存在于我们的直播间”、“这个价格今天才存在”、“直播间最低价”、“全年最佳折扣”等,如果说法不实,比如商家在直播前或直播后以直播价格销售商品,则上述行为可能被视为价格欺诈,发布虚假或误导性的宣传或广告。因此,应明确规定机构不得进行虚假广告宣传,不得对消费者作出误导性陈述、保证或承诺。
2、未如期直播的违约责任一般来说,直播运营服务机构提供的合同模板中没有体现,其中包括“未按合同约定履行直播义务的机构/主播应承担的违约责任”等条款。因此,在签订合同时明确对方应承担的具体违约责任至关重要。
5、 明确同意争议解决方法
1.您可以选择就诉讼或仲裁方式达成一致,并注意仲裁方式是最终的,仲裁成本相对较高。
2.有必要明确位于自己所在地的机构的管辖权,以便于维权,降低维权成本。
¥ 议价
推荐经纪人

dongdong

服务专员

  • Q Q :
  • 微信:
  • 手机:
  • 邮箱:
平台经纪人
服务介绍
常见问答
相关推荐
  • 问:我可以注册多个ningtui.com账户吗?
    答:ningtui.com不支持用户用一个证件认证多个账户,如果您需要更换您交易所使用的邮箱,可以在绑定邮箱中添加您的新邮箱信息,无需重新注册账户进行实名认证。请注意已经注册的邮箱无法被再次绑定。
  • 问:交易期限到了买家不确认收货怎么办?
    答:交易期限届满,经纪人会帮忙联系,如果卖家提供证据证明交易标的或经营管理权已转移至买家,买家无正当理由不回复,视为买家确认交易完成,财务给卖家正常结算。(一般情况下不超过3个工作日)
  • 问:是否必须要实名认证?如何进行实名认证?
    答:为了提高域名交易的安全性,ningtui.com需要每一位用户进行实名认证。请在注册后上传您的有效证件照片(驾照、身份证或者护照和手执证件照)或者企业的有效证件照片,我们将在您提交资料后的2个工作日内完成审核。 在我的账户—账户设置—实名认证中完成身份认证。(我们将保护您的隐私安全)
  • 问:谁可以发起交易?
    答:卖方和买方以及第三方经纪人均可以在ningtui.com发起中介交易。
  • 问:充值后多久能到账?
    答:汇款后5分钟内会自动充值到您中介网账户,超过5分钟未到账,请联系中介网经纪人。更多问题请联系ningtui.com财务咨询。
  • 问:申请提现后多久可以到账?
    答:在您发起提现请求后,ningtui.com将在工作时间内及时处理您的请求并发起银行转账。T日转出,T+1日24:00前到账。交易日为非节假日的周一到周五,15:00前为上一个交易日,15:00后为下一个交易日(T参照股市交易日)。具体到账时间需要视银行的工作时间和操作而定。
  • 问:为什么要实名认证?为什么需要有效身份证件才可以在ningtui.com进行交易?是否会泄露个人信息?
    答:ningtui.com的中介交易审核的严苛是为了有效规避交易风险。本平台一直通过人工审核的方式来保证每一笔交易的安全,防止争议标的在ningtui.com交易。有效的身份证件是我们能够确保中介交易安全保护买卖双方利益最有效的方法之一。切实保护您的隐私安全是ningtui.com的宗旨。
  • 问:ningtui.com是如何保护买卖双方的安全?
    答:只有当买方的资金被我们确认到账了才会通知卖方发货。我们会保证卖方按时发货,并跟踪货物发货情况以保证买方能及时收到货。如果商品本身有欺诈嫌疑,买方可以在我们付钱给卖方前联系ningtui.com经纪人。
帮助中心 >>

如果想要了解更多,可以去帮助中心 或者可以联系平台经纪人