返回
法律咨询委托
/

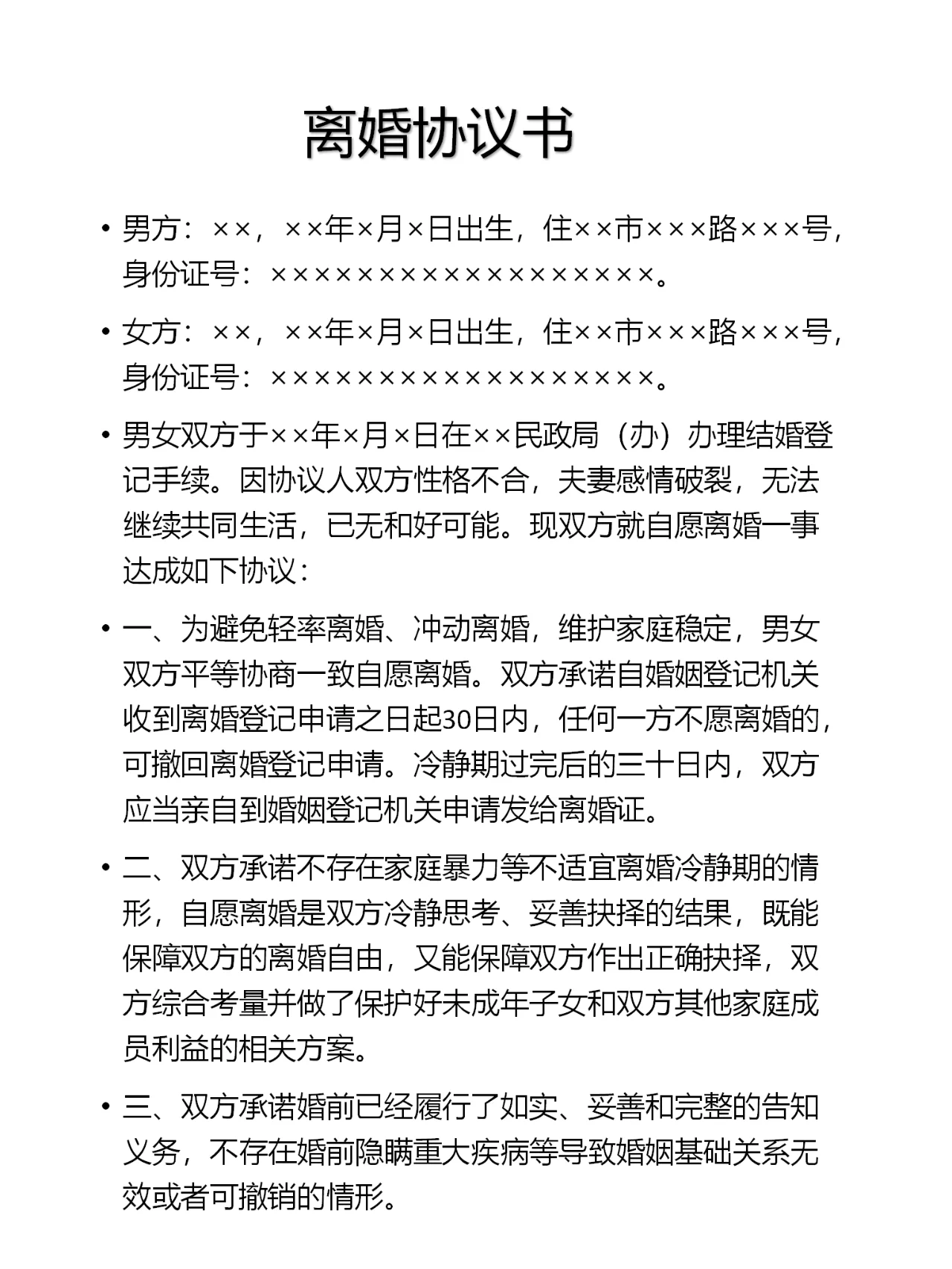
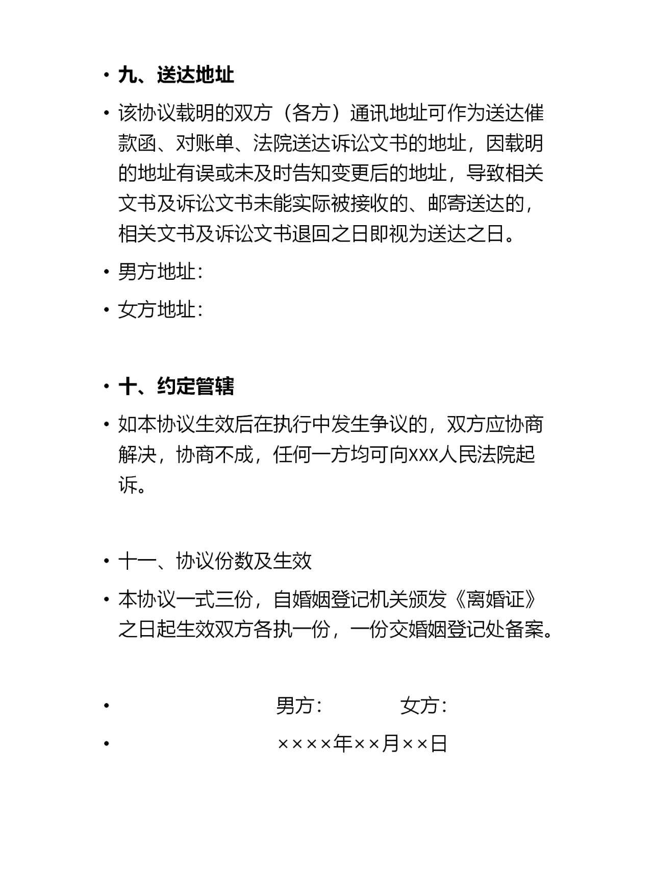
离婚协议书范本希望你永远都用不上

委托: 卖出
离婚协议书范本希望你永远都用不上
在合同离婚中,夫妻可以在离婚协议中作出一些约定。由于缺乏法律知识,一些协议违反了强制性法律规定,被视为无效。这些协议对双方没有法律约束力,因此当另一方违反这些协议时,他们不承担法律责任。
1、 离婚后不能在一定时间内再婚吗?
婚姻自由权是《宪法》和《婚姻法》赋予公民的个人权利。公民享有婚姻自由,不受他人干涉。离婚协议中规定的限制再婚条款因违反法律规定而无效。
2、 再婚后不允许生孩子?
生育权是法律赋予公民的个人权利。公民有生育或不生育的自由,不受与他人协商的限制。离婚协议中规定的禁止生育条款是对公民生育权的蓄意限制,违反了有关公民生育权利的法律规定。因此,离婚协议中禁止生育的规定是无效的。
3、 限制再婚后所生子女的继承权?
继承权是一种只有在死者死亡后才开始的权利。合法继承人的合法继承资格只能由死者本人撤销,不得受他人干涉。除非死者以遗嘱形式取消继承人的继承资格。因此,在离婚期间限制一方再婚后所生子女的继承权违反了法律规定。
4、 是否约定夫妻共同所有的财产归子女所有?
夫妻之间约定共同所有的财产归子女所有,实际上是对子女的赠与。根据《合同法》的规定,涉及房地产的赠与,按照权属变更程序办理。因此,如果离婚协议只规定将财产赠与子女,但未及时办理过户手续,任何一方的退出都可能导致子女日后无法获得财产权。
5、 是否同意在18岁之前支付育儿费用?
抚养孩子是父母的法定义务,但这一义务有时限,即在孩子年满18岁之前,在孩子年满十八岁之后,父母对孩子的援助是一种自愿行为,没有任何强制性的法律约束。年满18岁后预付教育费和其他费用的义务在法律上也有争议,通常支持到18岁。此外,根据法律规定,即使未满18岁,如果父母一方经济条件有限、生活困难,也可以要求降低育儿费用的支付标准。
6、 是否约定属于协议的财产无权处分该财产?
夫妻双方只能处分自己的财产,包括婚前和婚后财产,离婚协议中可以规定,但不能处分他人的财产。很多时候,由于双方法律知识的缺乏,往往约定自己或对方父母或其他非涉案当事人的财产属于对方,用于一定的目的或赔偿。由于他们无权处分财产,这种协议通常被视为无效。这不涉及代理关系或承认问题。
¥ 议价
推荐经纪人

dongdong

服务专员

  • Q Q :
  • 微信:
  • 手机:
  • 邮箱:
平台经纪人
服务介绍
常见问答
相关推荐
  • 问:我可以注册多个ningtui.com账户吗?
    答:ningtui.com不支持用户用一个证件认证多个账户,如果您需要更换您交易所使用的邮箱,可以在绑定邮箱中添加您的新邮箱信息,无需重新注册账户进行实名认证。请注意已经注册的邮箱无法被再次绑定。
  • 问:交易期限到了买家不确认收货怎么办?
    答:交易期限届满,经纪人会帮忙联系,如果卖家提供证据证明交易标的或经营管理权已转移至买家,买家无正当理由不回复,视为买家确认交易完成,财务给卖家正常结算。(一般情况下不超过3个工作日)
  • 问:是否必须要实名认证?如何进行实名认证?
    答:为了提高域名交易的安全性,ningtui.com需要每一位用户进行实名认证。请在注册后上传您的有效证件照片(驾照、身份证或者护照和手执证件照)或者企业的有效证件照片,我们将在您提交资料后的2个工作日内完成审核。 在我的账户—账户设置—实名认证中完成身份认证。(我们将保护您的隐私安全)
  • 问:谁可以发起交易?
    答:卖方和买方以及第三方经纪人均可以在ningtui.com发起中介交易。
  • 问:充值后多久能到账?
    答:汇款后5分钟内会自动充值到您中介网账户,超过5分钟未到账,请联系中介网经纪人。更多问题请联系ningtui.com财务咨询。
  • 问:申请提现后多久可以到账?
    答:在您发起提现请求后,ningtui.com将在工作时间内及时处理您的请求并发起银行转账。T日转出,T+1日24:00前到账。交易日为非节假日的周一到周五,15:00前为上一个交易日,15:00后为下一个交易日(T参照股市交易日)。具体到账时间需要视银行的工作时间和操作而定。
  • 问:为什么要实名认证?为什么需要有效身份证件才可以在ningtui.com进行交易?是否会泄露个人信息?
    答:ningtui.com的中介交易审核的严苛是为了有效规避交易风险。本平台一直通过人工审核的方式来保证每一笔交易的安全,防止争议标的在ningtui.com交易。有效的身份证件是我们能够确保中介交易安全保护买卖双方利益最有效的方法之一。切实保护您的隐私安全是ningtui.com的宗旨。
  • 问:ningtui.com是如何保护买卖双方的安全?
    答:只有当买方的资金被我们确认到账了才会通知卖方发货。我们会保证卖方按时发货,并跟踪货物发货情况以保证买方能及时收到货。如果商品本身有欺诈嫌疑,买方可以在我们付钱给卖方前联系ningtui.com经纪人。
帮助中心 >>

如果想要了解更多,可以去帮助中心 或者可以联系平台经纪人